BACKGROUND INTRODUCTION
在不同的外界因素影响下,血管平滑肌(vascular smooth muscle cell,VSMCs)具有不同的细胞表型,具有极强的可塑性。正常血管中膜中的VSMCs是一种高分化的细胞,主要起维持血管形态以及收缩血管的作用,具有低增殖、低迁移、低蛋白分泌的特征;当血管病变时VSMCs可以去分化成为未分化的细胞,细胞收缩性能下降,表现高增殖、高迁移、高蛋白分泌等特征。有研究发现,组蛋白去乙酰化酶9(histone deacetylase 9,HDAC9)基因座的人类序列变异与诸如大血管缺血性中风、心肌梗塞、颅内动脉瘤和主动脉钙化等血管疾病相关,这表明HDAC9与心血管疾病有着密切的关系。
2018年,哈佛医学院Christian L. Lino Cardenas等人,在《Nature Communications》杂志(IF2017=12.353,综合性期刊1区)发表了题为“An HDAC9-MALAT1-BRG1 complex mediates smooth muscle dysfunction in thoracic aortic Aneurysm”的文章。
所用到的主要方法
METHODS
1.RNA敲低实验
2.划痕实验
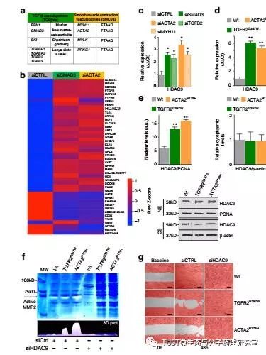
3.微阵列
4.免疫印迹
5.RT-PCR
6.免疫沉淀(Co-IP):以抗体和抗原之间的专一性作用为基础,用于研究蛋白质间相互作用的经典方法,是确定两种蛋白质在完整细胞内生理性相互作用的有效方法。
7.酶谱法(Zymography):基于SDS-PAGE电泳和反相凝胶染色的蛋白酶检测方法,本文用于检测MMP-2、MMP-9活性。
8.荧光原位杂交技术(Fluorescence in situ hybridization, FISH):如果被检测的染色体或DNA纤维切片上的靶DNA与所用的核酸探针是同源互补的,二者经变性-退火-复性,即可形成靶DNA与核酸探针的杂交体。
9.染色质免疫共沉淀(ChIP):在保持组蛋白和DNA联合的同时,通过运用对应于一个特定组蛋白标记的生物抗体,染色质被切成很小的片断,并沉淀下来。
10.CLIP-seq (crosslinking-immunprecipitation and high-throughput sequencing):紫外交联免疫沉淀结合高通量测序,可以高通量研究RNA结合蛋白在体内与众多RNA靶标的结合模式,并揭示其在一些重要生物学过程中的功能,是一项在全基因组水平揭示RNA分子与RNA结合蛋白相互作用的新技术。
ABSTRACT
胸主动脉瘤(TAA)与影响TGF-β信号传导途径成员的突变,或者影响血管平滑肌细胞(VSMC)肌动蛋白细胞骨架成分及调节因子的突变有关。虽然这两种不同突变在临床上都表现出相似的表型,但其潜在的共同发病机制仍然时不清楚的。本文研究发现:影响TGF-β信号传导和VSMC细胞骨架的突变都会导致形成三元复合物,这个三元复合物包括组蛋白去乙酰化酶HDAC9、染色质重塑酶BRG1和长非编码RNA MALAT1。这种HDAC9-MALAT1-BRG1复合物会结合到染色质上,并抑制收缩蛋白基因表达,同时引起组蛋白H3-赖氨酸27三甲基化修饰增加。而Malat1或Hdac9的破坏则会恢复收缩蛋白表达,改善主动脉壁结构,并抑制实验性动脉瘤的生长。 因此,本研究证实:在两种不同形式胸主动脉瘤(TAA)中,血管平滑肌细胞(VSMC)功能障碍有着共同的表观遗传通路,这对其他已知的HDAC9相关的血管疾病也具有潜在的治疗意义。
