大家好,今天茶叶蛋和大家分享的是一篇13+分的学习笔记。
题目:肿瘤浸润淋巴细胞signature可作为一种新的抗PD-1/PD-L1疗效的泛癌预测生物标志物
一、研究背景
免疫治疗的迅速发展为广大癌症患者带来了福音,但目前被广泛用于预测免疫治疗疗效的方法仍然只有基于PD-L1的免疫组化评估,在目前的临床应用中还远远不够。在本篇学习笔记中提出了一个包括40个基因的肿瘤浸润淋巴细胞(TIL)signature评分,希望通过深入探究TIL评分以及其中包含的淋系和髓系评分在各类癌症中的特征以及预后预测性能,为免疫治疗相关分子标记的进一步的研究奠定基础。
二、研究流程

三、结果解析
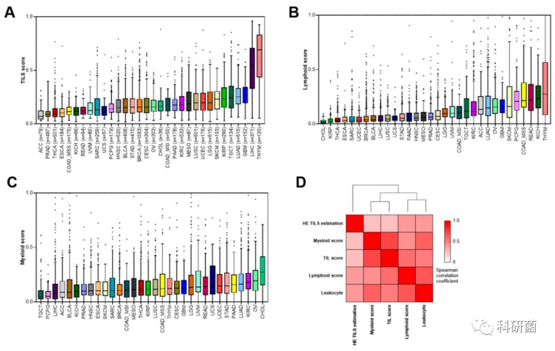
1.泛癌TCGA队列中TIL以及淋系、髓系评分的特征
在本文中,TIL评分由4个10-gene signature组合而成,这4个signature分别被用作评估淋系、髓系、基质和肿瘤细胞含量。根据肿瘤类型的不同,TIL评分为淋系+髓系两项评分的组合或上述四项的组合。计算了TCGA泛癌队列中32种癌症类型的8975例患者的TIL评分之后,可发现评分在不同肿瘤类型之间存在差异(图1A),而单独对患者使用淋系评分(图1B)和髓系评分(图1C)的结果也显现出各自不同的分布情况。
随后,对TIL评分、淋系评分和髓系评分之间的相关性进行探索(图1D)。因为TCGA泛癌数据集还包含了代表性的HE染色图像,使用人工智能软件基于这些图像对13种癌症类型的3304例患者的TIL进行了量化分析并将分析结果纳入相关分析中。另外,还纳入了TCGA中的另一个经典评估变量——基于甲基化情况计算的白细胞评分。上述5个变量之间的相关矩阵显示这些评估方法之间存在弱但显著的相关性,且根据HE染色估算的TIL评分与淋系评分的相关性比与髓系评分的相关性高(图1D)。上述结果提示基于基因signature的TIL评分是一种可以用来估计TCGA泛癌队列中淋系和髓系两种细胞含量的方法,而根据HE染色估算的TIL评分以及基于甲基化情况计算的白细胞评分可能更适合于研究淋系细胞的富集而非整体的免疫浸润情况。

图1.A,B,C.TIL评分、淋系和髓系评分在TCGA泛癌队列中的情况(数据经过标准化);图1D.基于HE染色的TIL评分、淋系评分、髓系评分、基于基因signature的TIL评分以及白细胞评分之间的相关情况